产品列表PRODUCTS LIST
标委会秘书处小编专访国家应ji管理部消防检测中心丁老师。丁老师作为消防电子电器产品检验测试与认证领域的专家,见证了可燃气体探测器标准从“通用适配"到“场景专用"、从“基础达标"到“严苛可靠"的跨越式升级。GB 15322.1—2026《可燃气体探测器 第1部分:工业及商业用途点型可燃气体探测器》的发布,标志着我国工商业燃气安全预警体系进入精准化、全生命周期可靠性管理的新阶段,对行业规范化发展具有里程碑意义。
标委会小编:丁老师您好,很荣幸就可燃气体探测器新国标的发布对您进行简单的访谈,您能从检验测试视角系统阐述一下,这次的新国标对整个行业规范化的核心价值是什么?
丁老师:非常感谢标委会秘书处这次过来的学术交流,GB 15322.1—2026《可燃气体探测器 第1部分:工业及商业用途点型可燃气体探测器》新国标规定了工业与商业场所使用的点型可燃气体探测器产品的设计、制造和检验要求,重点强化了工业及商业用探测器的ji端环境耐受能力,通过新增盐雾、二氧化硫腐蚀耐久试验等严苛试验项目,显著提升产品在化工、沿海、餐饮酒店等高湿、高腐蚀环境下的可靠性与寿命。我将从以下两个个方面加以说明:
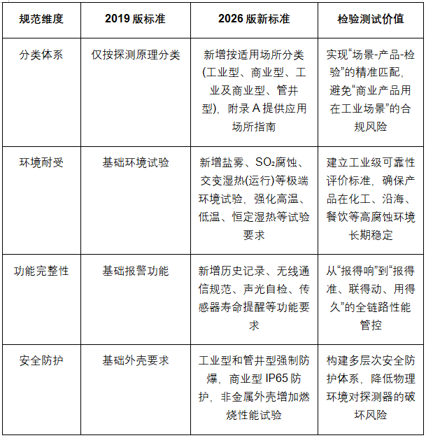
第1,对工业及商用可燃气体探测器产品本身来说,从原来老标准的“一刀切"到新国标的“场景化"落地,构建精准合规评价体系:
GB 15322.1-2019老国标对工业与商业场景的差异化需求关注不足,导致部分产品在ji端工况下“水土不服"。GB 15322.1-2026新国标的核心突破在于:

第二, 对实验室检验测试流程架构来说,新国标完成了从“被动检测"到“主动预防"的范式转变。
作为检测认证从业人员,我认为新国标的核心价值在于将检验测试从“产品出厂合格证明"升级为“全生命周期安全保障工具":
1. 检验项目全面覆盖:删除冗余项目(如报警重复性、探测器互换性能),聚焦核心安全指标,新增盐雾、二氧化硫(SO₂)腐蚀(耐久)等关键环境试验,检验效率提升30%以上,同时安全性覆盖更全面
2. 新国标中试验方法更加科学精准:
(1)统一试验气体标准(可燃气体≥99.5%,一氧化碳≥10%),消除试验误差;
(2)明确气流速率(0.8±0.2m/s)、温湿度变化速率等关键参数,确保试验结果可重复、可追溯;
(3)建立分级判定标准,根据不同类型探测器设置差异化指标,更符合实际应用场景。
3. 检验规则严格化:型式检验要求更全面,使用过程检验纳入强制要求,形成产品“出厂—使用—维护"全周期检验闭环,改变“一次认证终身有效"的行业乱象
标委会小编:丁老师,新国标中第6.26章节—— 二氧化硫(SO₂)腐蚀(耐久)试验是一项全新的测试验证方法,很多生产企业都不熟悉这块的检验测试以及试验设备,您能够重点做一下介绍吗?
丁老师:好的。我想再次特别强调一下这个 二氧化硫(SO₂)腐蚀(耐久)试验的重要性,它被我们业内称为复杂工业环境可靠性的“试金石"。在工业及商用复杂使用环境中,二氧化硫SO₂是z常见的腐蚀性气体之一,它的主要来源方式包括:
(1)化工生产过程(如硫酸厂、冶炼厂)的废气排放;
(2)燃煤、燃油锅炉的烟气排放;
(3)餐饮行业燃烧不充分产生的油烟废气;
(4)沿海地区工业大气与海洋湿气的复合腐蚀环境等。
二氧化硫SO₂与空气中的水分结合形成亚硫酸,对探测器的金属部件(如传感器电极、接线端子、外壳金属件)极易产生强烈腐蚀污染,会导致:传感器灵敏度下降、漂移增大,报警不准确、电气接触不良,信号传输中断、外壳腐蚀穿孔,内部电路受潮短路、机械结构松动,探测器外壳零部件脱落风险增加等风险情况的产生。
老国标中缺乏对二氧化硫SO₂腐蚀耐久试验的要求,导致大量产品在工业及商用环境中使用1~2年就出现基本性能衰减,成为燃气安全的“隐形炸dan"。我们在新国标中增加了6.26章节,正是为了从产品设计制造的源头上解决这一行业痛点。
对于本试验需要用到的二氧化硫SO₂腐蚀耐久试验箱专用设备,我也稍微做一些介绍,这款二氧化硫(SO₂)腐蚀耐久试验箱,由消防中心联合 Delta 德尔塔仪器共同研发,作为新国标验证原型机,已完成多次试验,性能可替代欧美进口同类设备。二氧化硫(SO₂)腐蚀(耐久)试验箱采用高精度进口触摸屏温湿度专用智能控制器,实现对温度,湿度,干燥,二氧化硫SO₂气体定量的有效控制。仅供大家选型参考:
(一)二氧化硫SO₂腐蚀耐久试验箱(型号:GS-PM8160) 核心技术参数:
1.试验箱温度范围: 20℃~+60℃;
2.温度均匀度:≤±2℃;
3.温度波动度:≤±1℃;
4.相对湿度范围:45~95%RH(均匀度/波动度±2%);
5.试验时间:0~9999 H、M、S可调,可循环喷雾;
6.喷雾方式:可编程、干燥、潮湿、气体定量;
7.二氧化硫浓度:(25±5)*10-6(体积分数);
8.二氧化硫产生法:钢瓶法;
9.气体控制:防腐数显质量流量计;
10.内箱尺寸:500*600*600mm(W*D*H);
11.外箱尺寸约:1500*1300*1600mm(W*D*H);
12.除硫方式:通过空气挤压酸碱综合喷淋法;
13.满足标准: IEC60079 、GB15322.1-2026、GB/T16838-2021、GB/T2423.33-2021,GB/T9789-2008,JC/T2294-2014等标准试验要求。
(二)设备主要组成:
1、箱体外壳材料:采用304#不锈钢板1.2mm烤漆 表面光洁平整,并耐老化、耐腐蚀.
2、 内胆材料:采用钛合金1.0毫米+烤漆工艺,耐老化、耐腐蚀。
3、 加热为内胆水槽式加热方式,升温快,温度分布均匀。
4、 立体式可观察试药补充槽,可以随时纯水消耗情况。
5、专li设计的储水换水系统保证水路的流畅可靠运行,耐腐蚀性佳。
控制系统
1.控制仪:控制器采用TFT-16位真彩触摸屏操作控制。


(触摸屏界面1)

(触摸屏界面2)
2.温度传感器:防腐蚀铂金电阻PT100Ω/MV。
3.加热方式:采用钛合金高速加温电热器。
冷冻除湿系统
1.压缩机:原装日立全封闭冷冻压缩机。
2.冷凝器:波浪状鳍片型强迫送风冷凝器。
3.蒸发器:实验室内采用钛合金蒸发器,杜绝腐蚀现象。
4.电子元器件:原装电磁阀,干燥过滤器,膨胀等冷冻组件。
加湿及除湿系统
1.采用电子并位方式微动加湿系统。
2.加湿筒采用整座钛合金制成(内加湿)。
3.采用蒸发器盘管露点湿度(ADP)层流接触除湿方式。
4.附过热、溢流双重保护装置。
5.水位控制采用机械式浮球水阀,杜绝电子式误动作。
6.供湿水采用自动补水系统,适合机器长时间连续运载。
废气处理系统
由于二氧化硫均具有毒性,因此在废气排出之前,废气都经过Delta德尔塔仪器独立研发的废气处理装置经过环保无害化处理。为高程度将废气处理干净,此装置为双重处理,废气净化处理装置可以将96%以上的有毒气体处理干净,同时将少许的残留气体通过管道排至室外。
我将结合新国标中的试验基本参数(表3所示条件)来详细介绍一下实验的整个过程和步骤,供大家参考:

二氧化硫SO₂腐蚀耐久试验完整试验流程(标准中6.26.1章节规定):

1. 试样准备:
选取3只完整探测器(按报警设定值下限和上限分组);
确保试样处于正常监视状态,系统式探测器与控制器正常通信。
2. 初始性能检测:
测量报警动作值,记录初始性能参数;
检查外观,确认无腐蚀、涂覆层脱落等缺陷。
3. 二氧化硫SO₂腐蚀耐久试验箱布置:
试样与垂直方向成15°~30°角放置,间距≥20mm,确保气体自由流通;
避免试样相互接触,防止交叉污染。
4. 二氧化硫SO₂腐蚀试验:
按GB/T 16838规定方法,精确控制SO₂浓度、温度、湿度;
试验期间保持试样正常监视状态,每24小时记录一次工作状态。
5. 干燥与恢复:
条件试验结束后,温度40±2℃,相对湿度小于50%环境下干燥16h,去除表面水分;
正常大气条件下恢复1h~2h,使试样适应环境,避免温度骤变导致的物理损伤。
6. 外观检查——我建议在标准光源下目视检查,重点关注:
外壳:无腐蚀、涂覆层脱落、起泡、开裂;
金属部件:无锈蚀、点蚀、变色;
连接件:无松动、接触不良;
记录缺陷位置和程度,作为判定依据。
7. 性能复测:
按标准中6.3章节规定方法测量报警动作值;
检查通信功能、声光报警、故障诊断等核心功能是否正常。
8. 结果判定:
产品外观:无明显腐蚀、涂覆层无大面积脱落、无机械损伤;
产品性能:报警动作值与设定值之差jue对值≤10%量程和160×10⁻⁶(体积分数)中的较大值;一氧化碳探测器≤160×10⁻⁶(体积分数);
产品功能:通信正常,声光报警有效,故障诊断准确。
标委会小编:感谢丁老师的详细解答,我相信通过您的专业讲解,企业界的朋友们一定受益匪浅。只有经过严格的检验测试,才能提升“中国智造"在全球燃气安全领域的话语权。您能展望一下随着新国标的出台实施能够给行业带来哪些变革?
丁老师:是的,产品的转型升级是有一定的阵痛期,但是我们要看到,新国标的发布实施将将倒逼整个行业进行技术革新:
第1,是材料的升级:
外壳:从普通塑料到工程塑料(如PPS、PEEK),或采用316L不锈钢;
内部金属部件:从镀锌到钝化处理,或采用耐腐蚀合金;
传感器:研发抗SO₂干扰的专用传感器,如催化燃烧式传感器增加防护膜。
第二,是结构的优化:
密封设计升级:采用双密封圈结构,提高IP防护等级;
内部布局改进:电子元件与易腐蚀部件隔离,减少接触面积。
第三,是工艺的提升:
增加PCB板三防涂覆(防潮、防霉、防盐雾);
金属部件增加阳极氧化、电泳等表面处理工艺。
我坚信GB 15322.1—2026的发布是我国燃气安全领域的重大里程碑。特别是二氧化硫SO₂腐蚀(耐久)试验的引入,标志着我国可燃气体探测器标准从“追赶国际"到行业的转变。新国标的核心价值在于:
1.行业规范化:建立“场景分类-精准检验-全周期管控"的行业标准体系,解决产品适配性问题;
2.可靠性提升:通过SO₂腐蚀等极duan环境试验,确保产品在工业环境长期稳定,降低燃气爆炸风险;
3.技术升级:倒逼企业从“成本竞争"转向“技术创新",推动行业整体技术水平提升。
对于工业及商业用户而言,新标准意味着:
1.选购更简单:只需确认产品符合GB 15322.1-2026,选择对应场景类型(工业型/商业型);
2.使用更安心:产品在高腐蚀环境中至少稳定工作5年,减少维护成本和安全隐患;
3.监管更有效:政府监管部门可通过标准检验方法,快速识别不合格产品,保障公共安全。
标委会小编:再次感谢丁老师百忙之中抽出时间接受我们的采访,希望在今后标委会的工作中得到您更多的指导!
丁老师:不客气!希望大家携手积极推动新国标的实施,帮助我们企业的产品完成技术升级,为筑牢燃气安全“第1道锁"贡献专业力量。